Instance Verification Kit (IVK)
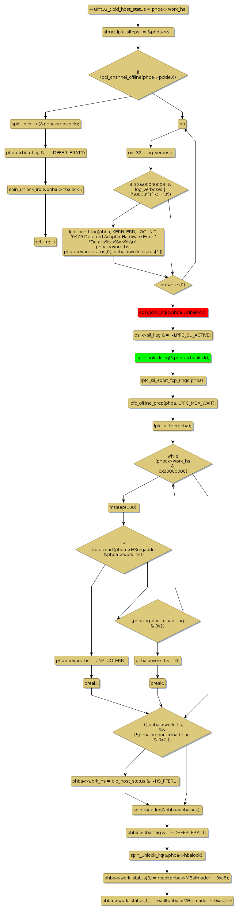
spin lock @ [42509+30+/linux-3.19-rc1/drivers/scsi/lpfc/lpfc_init.c]
Instance Signature: hbalock
|
The Matching Pair Graph:
|
|
Function Name
|
Control Flow Graph (CFG)
|
Events Flow Graph (EFG)
|
Source Correspondence
|
|
lpfc_handle_deferred_eratt
|
|
|
[41920+26+/linux-3.19-rc1/drivers/scsi/lpfc/lpfc_init.c]
|